Sep – Oct 2021
Website — Desktop and Mobile
UI Designer, UX Designer
DAWG is a start up e-commerce business selling organic and high quality dog treats from local Melbourne suppliers. Luke, the business owner, wants to foster a community and a cult following alongside his products. Lastly DAWG is in need of marketing strategies that can be easily executed.
In this project I was responsible for half of the UI screens and all the custom graphics. Together Murphy and I built out the whole design system. As a team we all shared equal responsibility researching and refining the project. The team members include:
DAWG wants to display their 18 products online and have a bundle subscription package but also foster a community to help grow brand awareness. Luke would also like to incorporate marketing strategies such as social media to keep users engaged.
Dog owners are often pulled in multiple directions when looking for treats, educational resources, events and community initiatives, and would benefit from a single source of truth.
DAWG needs an online platform for customers to look through and purchase the products from.
Build out an online community where Luke is able to engage with his customers.
Implement marketing strategies mainly through social media as its an affordable option to gain organic leads and conversions.
We were able to provide the client with a stylish website solution as with many features. We have added the community into the website in the form of a facebook group link.
Features included on the site are:
The research techniques we adopted in this projects were:
Sorting through competitors websites we were able to understand what was expected by users. We were able to conduct 18 interviews and received 200+ survey responses from Australian dog owners. We came to the conclusion that users weren’t comfortable with:
The main pain points users face throughout their experience as a new dog owner is understanding how best to care for your pet when there’s conflicting information. There’s a lot of difficulty knowing best practises for training in the early stages of owning a pup.

Jessica Smith is one of the target uses we expect to be an avid user of the DAWG website.
There's a lack of information about how to best care for your dog.

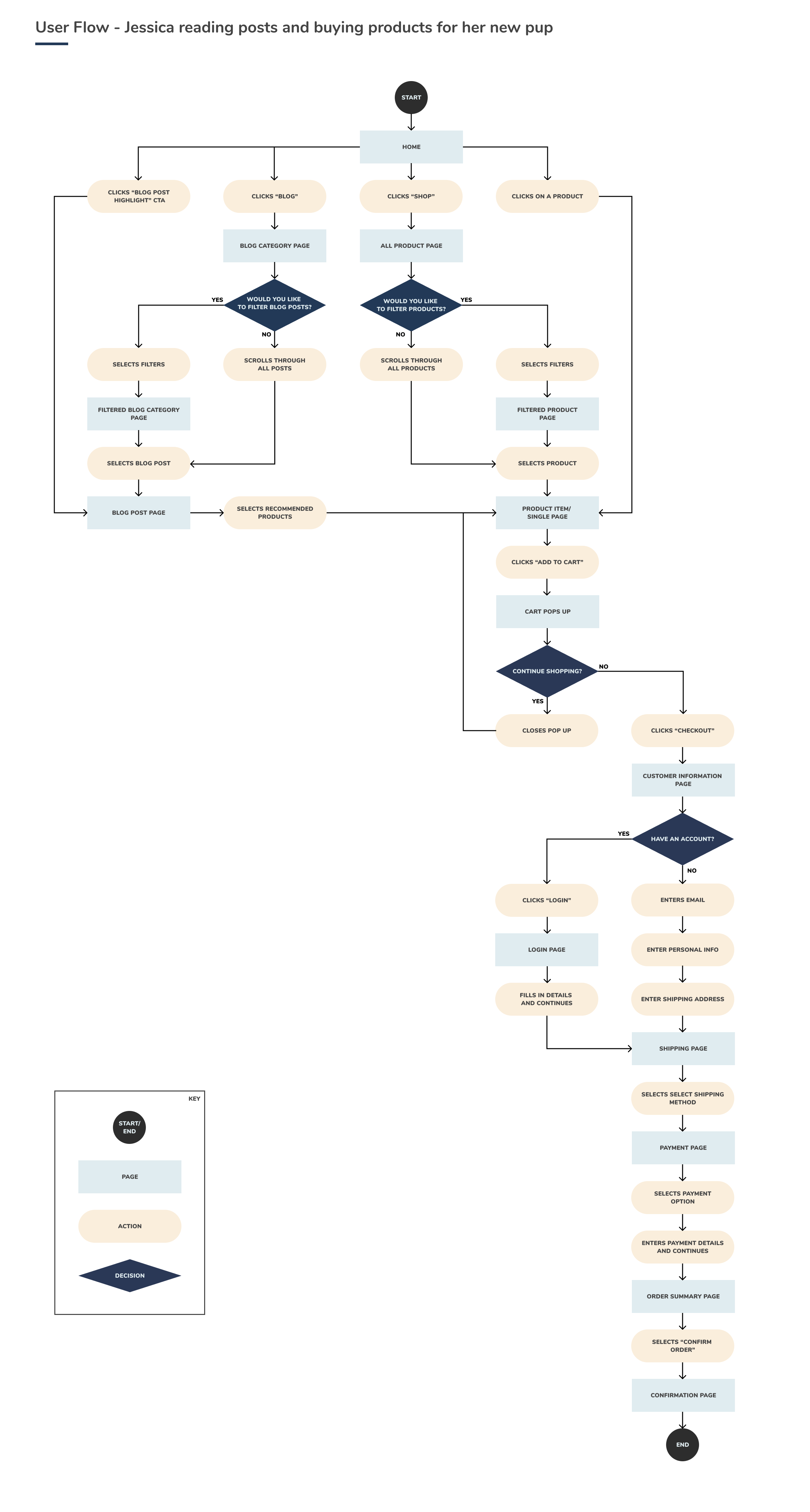
Users struggle with the overwhelming amount of information it takes to raise a pup. We have implemented a blog within the website and cross reference products on the website. After reading the blog, Jessica went through to find local services nearby such as vets, local dog parks and more. This helps Jessica connect with the larger community.
I feel reassured that I'm able to read training tips and advice on health behaviours, QA, Blogs, and Personal stories relating to my concern.
How might we help dog owners feel more confident in their decisions when caring for their dog?
As a team we explored ideas using crazy 8’s to explore more ideas. This was a fun exercise that resulted in so many different results that helped shape our solution with the MVP matrix.

The community aspect of the website was a low priority for users so we’ve focused on building out product pages, blog and services.

The wireframes we designed were based on these key pages: the home, product pages and blog pages. The home page is key in drawing users in and connecting them straight to the pages they need.
The user’s end goal is to be able to purchase a product from the website but there are a few pathways to get there. After reading about the product from the blog page or from the shop all page.

Content marketing is a strong and engaging way that businesses have been able to promote themselves on social media. This approach would require the business account to produce a lot of educational content that the users would find useful and beneficial.
Examples of this type of content: